Taktyk Napisano 22 Wrzesień 2018 Napisano 22 Wrzesień 2018 Witam,Dawno nie zabierałem na forum głosu ale ostatnio w związku z kolejnym projektem, w którym się zaangażowałem w kooperacji ze Szwajcarską firmą, musiałem zrewidować swoje poglądy.To, co zobaczyłem przeraziło mnie, kiedyś mógł zrobić to tylko Hitchcock. Ale do rzeczy. Pojawiły się oto takie pytania...1. Czy firmy nie mają już zaplecza inżynierskiego, które miały kiedyś, gdzie liczyło się dążenie do perfekcji, pod każdym względem?2. Czy kolejne patenty w tej dziedzinie będą tylko, narzędziem prawnym do walki z konkurencją, żeby zachować dla siebie ten skrawek przestrzeni, który pozwalał zarobić kilka rzeczy na chleb?3. Czy w tym i innym przypadku ambicja to taka szalona religia?4. Czy jedyna wiedza jaka może do nas, poszukiwaczy trafić, będzie się wiązała z kiepskimi filmami vide. Majchrowicz opowiadający np. niestworzone rzeczy o przyspieszających przetwornikach w detektorach metali, albo i innych super szybkich procesorach zastosowanych akurat w przypadku urządzeń, którymi handluje? I czy ten bełkot jest zjadliwy dla grona fanów tureckich wynalazków, kopiujących od MAcro Racer2 do dzisiaj rozwiązania Whitesa? Co zresztą za chwilę w innym miejscu wykażę..5. Czy prezentacja nowych produktów już razem przez Nokta+Makro na detectival 2018 przebiła prezentacje pierwszego iPhona przez s. Jobsa?6. Czy firmy bez patentów już zawsze będą mówiły i pisały, że mają w chuj rożnych patentów?7. Czy nowy detektor zastępować będzie już od zawsze nowa naklejka? [może jest mniej ścieralna]8. Czy na Polskim rynku nie można przedstawić rodzimych produktów biorąc pod uwagę inżynierki aspekt, i techniczne rozwiązania tak, żeby trafiły do użytkowników?9. Czy rynek wykrywaczy powoli zdycha przez ustawę i zmiany w prawie?10. Czy już nie ma fanów XLT?POzdrawiamTAKTYK
sza.man Napisano 23 Wrzesień 2018 Napisano 23 Wrzesień 2018 Chcesz się reklamować, krytykować konkurencję tudzież nieprzychylnych Ci recenzentów, rób to w mniej ordynarny sposób. Serio, to wręcz śmieszne jest.
krzychon08 Napisano 25 Wrzesień 2018 Napisano 25 Wrzesień 2018 Taktyk ma rację;teraz tylko kasa się liczy.
sza.man Napisano 25 Wrzesień 2018 Napisano 25 Wrzesień 2018 No, bo kiedyś to kasa się nie liczyła; dla idei robiono wykrywacze i rozdawano je na rogach ulic; rynek nie zdycha, wykrywacze schodzą jak świeże bułki, wystarczy zobaczyć statystyki allegrodo Majchrowicza Taktyk ma osobiste wąty, za film o jego niedziałającym wykrywaczu, więc sorry.
Taktyk Napisano 26 Wrzesień 2018 Autor Napisano 26 Wrzesień 2018 Jeśli chodzi o Majchrowicza to mam ambiwalentny stosunek, najpierw chciał być testerem a później jak mu odmówiliśmy zaczął krytykować marketing i nasze działania. Dla mnie to bez sensu i wyjaśnijmy sobie to raz na zawsze - nie każdy może być ekspertem, a tym bardziej wspomniany Majchrowicz, który plecie takie głupoty, że ręce opadają i dziwię się, że takie firmy jak np. Rutus potrafią oddać w jego ręce swoje produkty, żeby za chwilę usłyszeć krytykę o audio, i być wykorzystywanym w tej nierównej walce z konstrukcjami tureckimi lub bułgarskimi, wiadomo reklamuje się to, co korzystniej można sprzedać.Ok. Głuoty wygadywane prze majchrowicza, po których poległ, cytuje:1. Detekcja metalu w wykrywaczu oparta jest o przyspieszający, przetwornik...Notabene, który w większości projektów nie jest nawet wykorzystywany o szybkość próbkowania, ponieważ nie jest to potrzebne i żaden detektor poza rozwiązaniami direct sampling nie ma potrzeby z taką dokładnością próbkować sygnał, który po detektorach synchronicznych i filtrach LPF jest analogowy - robi się to, co najwyżej z prędkością 100Hz, co jest wystarczające.2. Ten detektor ma naprawdę szybki procesor... Mowa mistrza oczywiście o Anfibio...A faktyczenie! Ja myślę, że jak chcesz mieć jeszcze szybszy to wsadź sobie w detektor metali core i7. Co za bzdura totalna. Separacja nawet poprawna, nie ma nic wspólnego z użytym procesorem. Tą samą obotę" można zrobić na 8 bitowym uP lub jakimkolwiek innym. Większość detektorów nawet nie korzysta z bardzo szybkich procesorów z obsługą FPU - koprocesora matematycznego, ponieważ sygnały, które musi zanalizować detektor są bardzo wolne od kilu do kilkunastu herców - do tego nie potrzeba rdzeni używanych do DSP. Natomiast Nokta czy Makro, których nawet nie stać nawet na to, żeby w swoim urządzeniu stworzyć oryginalny i autorski tor pomiarowy ma żerżnięty układ z MXT. Czy to nie jest żenujące? A Wy wierzycie m. , który za chwilę wyjdzie i będzie Wam opowiadał, że to najgłębszy detektor jaki miał?Wydaje mi się, że są jakieś granice? 3. Detektory analogowe mają lepsze audio! mówi z przekonaniem m. .... etcCo za bulshit. Możliwości zbudowania wartościowego toru identyfikacji audio przewyższają zdecydowanie tor analogowy. Nawet sam układ dyskryminacji w detektorze analogowym, gdzie sygnał z filtrów jest porównywany na komparatorach ma cechy sygnału cyfrowego - jest 1 - bitowy. alej sygnał jest tylko modulowany w prosty sposób z sygnałem akustycznym.W detektorze cyfrowym można generować sygnał na wiele sposobów, można zmieniać jego częstotliwość razem z szerokością wypełnienia PWM sygnału audio, na pewno można odtworzyć każdy sygnał analogowy... itd.4. I tak dalej. I tak dalej. Za wiele w wykrywaczach już się nie wymyśli. Dlatego niektóre firmy już nie produkują niczego nowego - wystarczy im to, co już wyprodukowały. Np. Nokta/Makro nie zbuduje nigdy taka zaawansowanego detektora, chociaż z wadami,jak Whites Spectra, i będą tylko stwarzać wrażenie, że mogą a Wy klienci będziecie czekać na tę chwilę jak na głos jutrzenki. Chcą zbudować detektor w Waszych oczekiwań więc z piasku i mgły. Widzieliście kiedyś poważna firmę, która tak działa? Oczekiwania klienta? Rynek tak nie działa. Klient nie ma tutaj nic do powiedzenia - ma dostać produkt, który po prostu ma kupić, w wrażeniu, że jest mu niezbędny!;)TAKTYK
Taktyk Napisano 26 Wrzesień 2018 Autor Napisano 26 Wrzesień 2018 Szaman pokaż te statystyki...Oczywiście dla ściemy i przedstawiania rzeczywistości w sposób zakłamany zawsze będę na nie. Tak jest w każdej branży i w przypadku detektorów metali jest identycznie. Co zresztą mogę wykazać w formie pisanej i obrazkowej...;)Zresztą potrzeba takiego kanału jest większa niż mi się wydawało - po Waszych tel. itd.Dla mnie nie jest ważne czy to będzie jakiś pan majchrowicz czy pan kowalski, walczę raczej z głupotą i niewiedzą, oczywiście w temacie ogólnym okołowykrywaczowym, czyli w tym, który mnie interesuje ze względu na dość długą zażyłość, ileś tam lat w branży...TAKTYK
Taktyk Napisano 26 Wrzesień 2018 Autor Napisano 26 Wrzesień 2018 Jeszcze tylko chciałem raz wrócić do tego pkt. o procesorach bo nie tak to ująłem. W sensie technicznym poprawna separacja jest zależna tylko od:- typu sondy - tutaj DD robi sensowną robotę, no i ma węższe pole przemiatania, następuje szybsze narastanie sygnału w układach bądź to analogowych lub cyfrowych - bez znaczenia bo większości przypadków filtr cyfrowy oddaje dokładnie to samo, co analogowy , i jest w sofcie zawsze powtarzalny, etc. - i filtry, te nieszczęsne filtry, o których każdy znawca wykrywaczowy zapomniał - dla laika to będzie totalna porażka, żeby to zrozumieć po słowie pisanym ale w materiale video to będzie łatwiejsze pokazać, więc filtry - a dokładnie sposób ich realizacji, szczególnie w rozwiązaniach cyfrowych będzie miało wpływ na szybkość separacji, głębokość detekcji, w mniejszym stopniu na poprawne ID celu.Ha! Dlaczego tak się dzieje? Ano dlatego, że świat cyfrowy posiada różne możliwości realizacji owych filtrów, od których zależy chyba wszystko - przynajmniej w wykrywaczu dynamicznym. Skrótowo pisząc jeden filtry są bardziej stabilne, inne mniej, jedne maja skończoną odpowiedź, inne nieskończona, sama zaś cyfrowa filtracja to już nie jest proces dwu, czy cztero filtrowy, który przylgnął do wykrywaczy analogowych, w których filtry były precyzyjnie dobierane z elementów pasywnych i praktycznie każdy detektor metali się różnił pomiędzy innym egzemplarzem, co w procesie starzenia się podzespołów było bardziej widoczne... XLT np. pojawiająca się niestabilność, etc...musze przerwać na chwile za chwilę dokończę...
Taktyk Napisano 26 Wrzesień 2018 Autor Napisano 26 Wrzesień 2018 Krótka historia wykrywaczy w małej pigułce...Więc każdy detektor analogowy był do tej pory taki sam. No może poza W6000. Ale kiedy świat wszedł w rozwiązania cyfrowe - na początku to szlo bardzo topornie, czułość w tych układach nie była wysoka, oczywiście próbowano sobie radzić na różne sposoby, poprzez sposoby analogowe...Jakimś tam przełomem był XLT - łączył rozwiązania analogowe - filtry, z cyfrowymi, jakość jak na tamte czasy były zupełnie zadowalająca, sposób identyfikacji był przełomowy...W kolejnym produkcie DFX ulepszono wiele. Równocześnie ten sam zespół pracował nad MXT próbując skorzystać z nowoczesnego przetwornika 100kbs. i w miarę wdzięcznego procesora 8-bitowego. Procesor na tylko pozbawiony w wewnętrzne peryferia, że musiał korzstać z zewnętrznej kości 12-bitowej DAC. I oto szanowni Państwo 20 lat po tym epizodzie firma Makro wypuszcza swój wspaniały produkt makro racer, który ma dokładnie ten sam tor pomiarowy co MXT - za chwilę umieszczę w załaczniku - next mail...
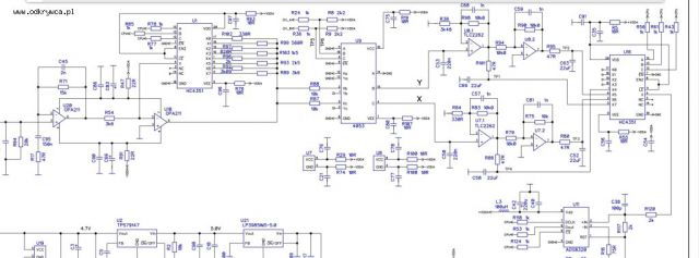
Taktyk Napisano 26 Wrzesień 2018 Autor Napisano 26 Wrzesień 2018 Tor pomiarowy w poście powyżej jest identyczny - identyczne rozwiązanie do MXT tracker czy pro. Identyczne nawet układy multipleksery 4351, 4053 i identyczny przetwornik ADS8230 - to samo jest w MXT PRO i był identyczny w T2 - ale autorzy mogli to zrobić a nokata makro? Na ile Waszym zdaniem innowacyjna jest firma, która nie potrafi sobie zaprojektować własnych rozwiązań tylko kopiuje innych, pomyślcie o tym. Za chwilę pokażemy to, co wykazałem a później wkleje kolejne zdjęcia produktów tej firmy...
Taktyk Napisano 26 Wrzesień 2018 Autor Napisano 26 Wrzesień 2018 Tutaj porównanie pcb - można sobie porównać ze schematem - układy A, B, C, są identyczne...
Taktyk Napisano 26 Wrzesień 2018 Autor Napisano 26 Wrzesień 2018 A tutaj Nokta Impact - rewelacja to samo rozwiązanie zanzczone kółkiem, identyczne układy...
Taktyk Napisano 26 Wrzesień 2018 Autor Napisano 26 Wrzesień 2018 Kolejny wanalzek Kruzer - firma ma nadal problem z opracowaniem swojego układowego toru pomiarowego i korzysta z tego co już dawno podpatrzyła. Copy and paste... i daj dealerowi, którzy opowiedzą z jak genialnym wynalazkiem mamy do czynienia...
Taktyk Napisano 26 Wrzesień 2018 Autor Napisano 26 Wrzesień 2018 Teraz wystarczy poczekać na fcc id nowego produktu Anfibio, gdzie zobaczymy, że nawet pcb jest identyczne, czyli rozwiązanie takie samo od 10 lat. Ja poczekam i wklej i wiem, że będzie w 100% takie same.A Wy może poczekacie na nowy film majchrowicza, w którym opowie Wam z jakim genialnym wykrywaczem się ostatnio przechadzał po dawno nieprzechodzonej miejscówce :)))Do usłyszenia!TAKTYK
alex_2013 Napisano 27 Wrzesień 2018 Napisano 27 Wrzesień 2018 Panie Taktyk" akurat marketing to twoja słaba strona:) obawiam sie za lada moment nie sprzedasz juz nawet papieru toaletowego:)/ może zamiast publikowac schematy opublikujesz pan wyrok sądu w sprawie sprzedaży URD klientowi? Wyrok w sprawie panu zalozonej, którą żes pan przegral i jest ona ponoc na etapie windykacji komorniczej zwrotu zasadzonych pieniedzy,ktore ześ pan przyjał za URD sprzedając ten bubel klientowi. Ustosunkuj sie pan do tych niusów lepiej oficjalnie tu.
Shelton Napisano 27 Wrzesień 2018 Napisano 27 Wrzesień 2018 Kolega Taktyk został skazany prawomocnym wyrokiem sądu. Sprawa została uprawomocniona w Sądzie Pruszkowskim i dotyczyła sprzedaży produktu pana Taktyka... Byłem świadkiem w sprawie... stąd chore personalne i niczym nie poparte wycieczki. Za pewnien czas na moim kanale zostanie opublikowany film na ten temat o czym Taktyk doskonale wie. Andrzej Praga wypowie się jako osoba porzywdzona przez pana eksperta - vel uczciwego sprzedawcę Taktyka. Także niestety obiektywność mojego przedmówcy jest wątpliwa i pozostała już tu tylko czysta nienawiść, tak jak ktoś to u góry zobaczył. To jest rodzaj konwulsji przed ostatecznym upadkiem. Czekanie na nieunkniony koniec. Co więcej, kolega Taktyk miał szansę załatwić sprawy polubownie. Nie skorzystał. Osobiście do niego zadzwoniłem, żeby wyprosotwać sprawę, choć nie miałem powodu po cyklicznym opluwaniu mojej osoby na forach. Zresztą dzieje się to do tej pory jak widać na powżyszm przykładzie. Taktyk zna mój numer, ale niestety nie ma jaj żeby zadzwonić. To rodzaj onirycznej masturbacji, której po prostu nie rozumiem. Przez telefon dało się rozmawiać, niestety w śieci pozostaje kompulsuwyna zemsta bez celu. Nie posłuchał. Miał szczęście, że trafił na Andrzeja. Normalny człowiek zarządał by odszkodowania i podał sprawę do dalszych urzędów...i pan Taktyk dobrze wie o co chodzi. Co więcej w całym swoim zadufaniu i pewności siebie nie stawił się na rozprawę. Pozostają już tylko żałosne i nic nie znaczące wpisy. Kolego Taktyk dobry produkt broni się sam, bo to nie ty kształtujesz rzeczywistość tylko klienci. Megalomania bardziej szkodzi niż pomaga w interesach.
Czlowieksniegu Napisano 27 Wrzesień 2018 Napisano 27 Wrzesień 2018 Shelton... błagam, przeczytaj Regulamin Forum...
Taktyk Napisano 27 Wrzesień 2018 Autor Napisano 27 Wrzesień 2018 Oczywiście, że postąpię honorowo i jak sprawa zostanie definitywnie zamknięta klient będzie miał zwrócone pieniądze.Nie wiem w czym jest problem. W Polsce działają sądy i jak ktoś ma jakiś problem, to właśnie tam załatwia swoje sprawy. Klient wygrał sprawę cywilną i otrzyma zwrot pieniędzy. Proste?Natomiast z tego co się przed chwilą zdążyłem zorientować alex_2013, to znany wszystkim gość w gumowych butach - na YT występuje jako alex lucas, kolega i współautor filmów z kolega majchrowiczem np. kiepskiego filmu o Equinox, gdzie porównywaną, bez znajomości nawet funkcji i obsługi(co autorzy przyznają na filmie) z ukraińską samoróbką Fortuna PRO. Wiadomo w jakim celu. A tutaj film kolego alex_2013, w którym tłumaczenia jak działa detektor impulsowy są po prostu bezcenne, 0,37m:https://www.youtube.com/watch?v=10NB79FluSAUrządzenie.... powoduje wystąpienie fali elektromagnetycznej prostokątnej o częstotliwości 100Hz :)))))))Fala indukcyjna w przypadku gdy natrafia na żelazo, na metal... dochodzi do jej odkształcenia...:))))))Opowieści techniczne z Narni tylko na tym kanale... A tak naprawdę to tylko niezrozumiały bełkot.T.
Shelton Napisano 27 Wrzesień 2018 Napisano 27 Wrzesień 2018 Szczerze przepraszam, ale Taktyk już od dłuższego czasu atakuje moją osobę łącznie z moim kanałem i po prostu mi się ulało. Fakt jest faktem i wyrok jest wyrokiem nie bez powodu.
Taktyk Napisano 27 Wrzesień 2018 Autor Napisano 27 Wrzesień 2018 Shelton co ty pierdolisz ja zostałem skazanym prawomocnym wyrokiem? Za co niby?Nikt mnie za nic nie skazał. Klient po prostu wygrał sprawę cywilną o tak jak napisałem zwrócimy mu pieniądze ponieważ sąd przyznał mu racje. Koniec i kropka.Możesz sobie zrobić nawet serial o tym :))))Dla mnie jest po porostu nieuczciwym sprzedawcą, który opowiada głupoty na YT, na swoim kanale wprowadzając oglądających w błąd. Wybacz ale będę przedstawiał jednak fakty takie jakie są - rozmowa z Tobą nie ma sensu.T.
Shelton Napisano 27 Wrzesień 2018 Napisano 27 Wrzesień 2018 Ale po co te wulgarymzmy? Niecziciwość została wykazana przed sądem. Wyrok jest publicznie dostępny. To nie jest tajemnica. Bądź choć jeden raz w życiu uczciwy.
Shelton Napisano 27 Wrzesień 2018 Napisano 27 Wrzesień 2018 Po co te wulgaryzmy i nerwowe odpowiedzi?! Obrażasz kolejną osobę. Film będzie. Serialu nie planuje. Przeczytamy prawomocne orzeczenie sądu, żeby każdy mógł wiedzieć o co chodziło i na czym poległa sprawa.
Taktyk Napisano 27 Wrzesień 2018 Autor Napisano 27 Wrzesień 2018 Shelton dzieciaku :) Jak nie wiesz co to jest skazanie to się lepiej nie odzywaj. Sąd nikogo nie skazuje w sprawie cywilnej - to nie jest sprawa karna, tylko może zasądzić jakąś kwotę, odsetki, etc. Jak widać w kwestiach prawnych też się słabo orientujesz :)))T.
Rekomendowane odpowiedzi
Temat został przeniesiony do archiwum
Ten temat przebywa obecnie w archiwum. Dodawanie nowych odpowiedzi zostało zablokowane.